关注公众号
首页>信息公开

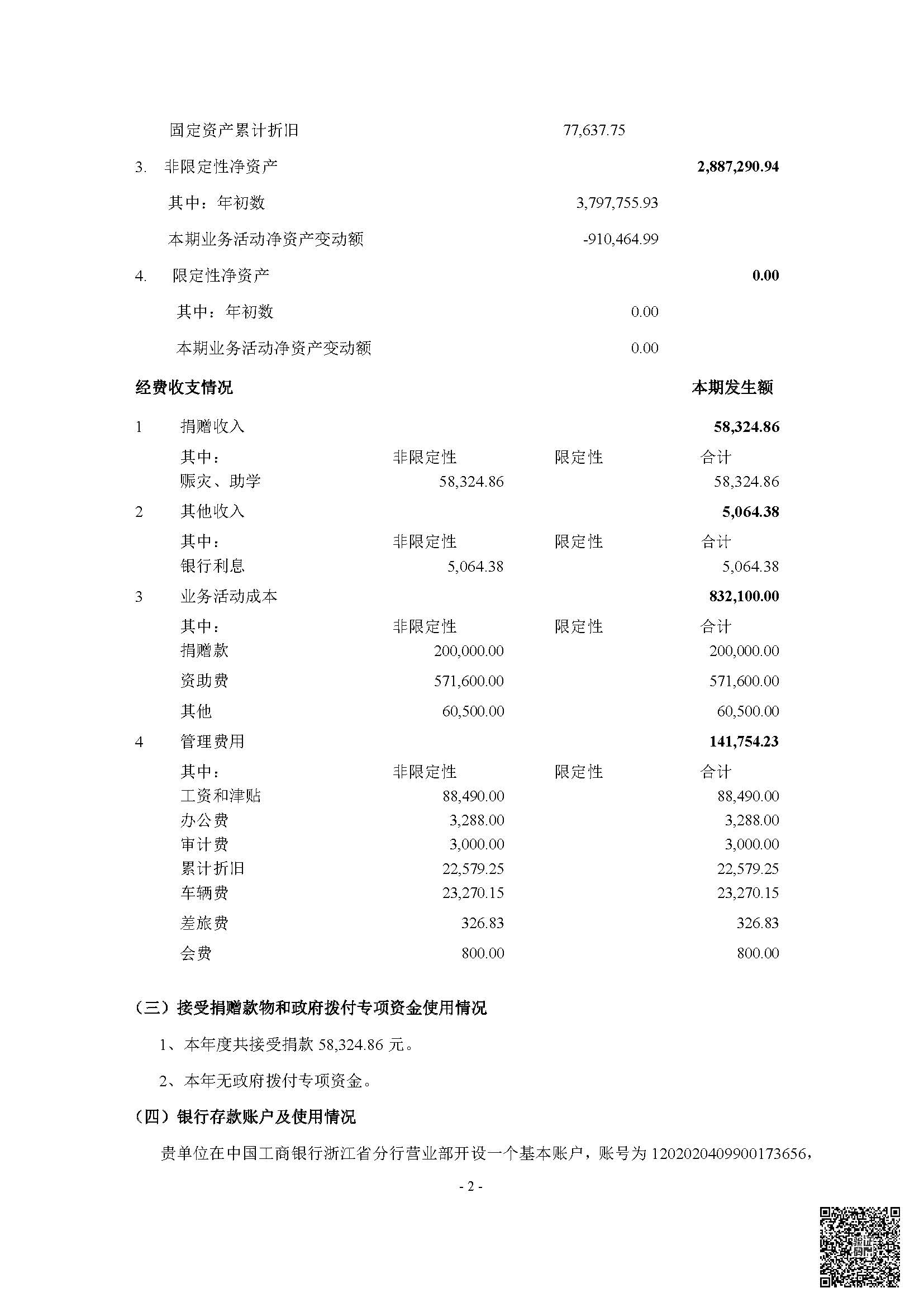
杭州云林公益基金会2024年度审计报告

 

 

 

 

 

 

 

 

 

 

 

 

 

 

 

 

 

 

 

 

 

 

 

公益推荐

“云林情暖万家”项目是杭州云林公益基金会发起的一项传统项目,至今已开展十年多,主要内容是做好对社会弱势群体的温暖关怀工作,如节日慰问活动、云林爱心早餐、温暖敲门行动、生命关怀、救灾济困活动等。…

[查看详情]2016-01-05

“云林心动计划”是杭州云林基金会的重要项目之一,该计划的提出,是对于生命的敬畏和尊重。同时,呼吁社会各界力量,共同加强公众急救技能水平及提高公共场所AED配置的普及率,为生命保驾护航。…

[查看详情]2016-01-05

“云林教育基金”是杭州云林公益基金会的重要项目之一,该项目主要是资助各大高校家庭困难学生完成学业、奖励资助有贡献的青年教师和优秀学生,关怀留守儿童、关注落后地区的教育生态等。…

[查看详情]2016-01-05

“云林慈孝感恩”项目是进一步弘扬中华慈孝新风,表彰慈孝模范,使慈孝文化的内涵深入每一个人的内心,积极促进社会和谐、稳定、繁荣。…

[查看详情]2016-01-05